Instance Verification Kit (IVK)
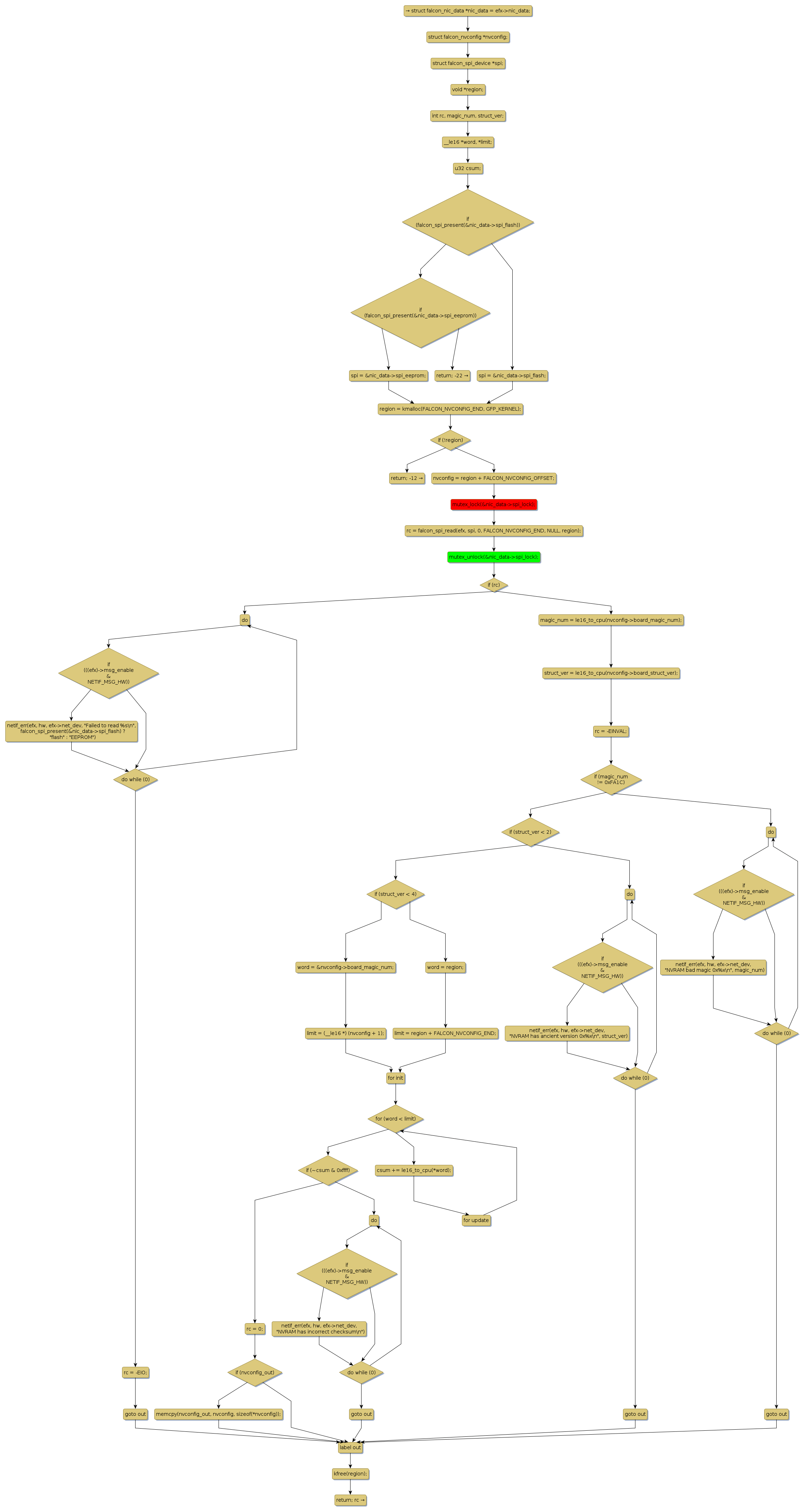
mutex lock @ [52504+32+/linux-3.19-rc1/drivers/net/ethernet/sfc/falcon.c]
Instance Signature: spi_lock
|
The Matching Pair Graph:
|
|
Function Name
|
Control Flow Graph (CFG)
|
Events Flow Graph (EFG)
|
Source Correspondence
|
|
falcon_read_nvram
|
|
|
[51908+17+/linux-3.19-rc1/drivers/net/ethernet/sfc/falcon.c]
|